Step by step

For the design example of a "seated workstation", the sub-areas for which a risk associated with application of the data is to be evaluated would give rise to the following design tasks:

  • Support of the body in a seated position: determining of the seat surface height
  • Determining of the vertical space requirement above the seat surface
  • If applicable, determining of the armrest height
  • Determining of the width of tread surfaces
  • Determining of the horizontal forward area of reach

Consideration must of course be given not only to the regions of the body stated, but also to parameters such as:

  • The grip diameter
  • Breadth dimensions
  • Support by a backrest
  • The field of view and field of fixation (visibility of the work area and facility for looking backwards)
  • The dimensions of the access point and cab space/work area
  • The reach of the legs and feet

Flow chart (example)

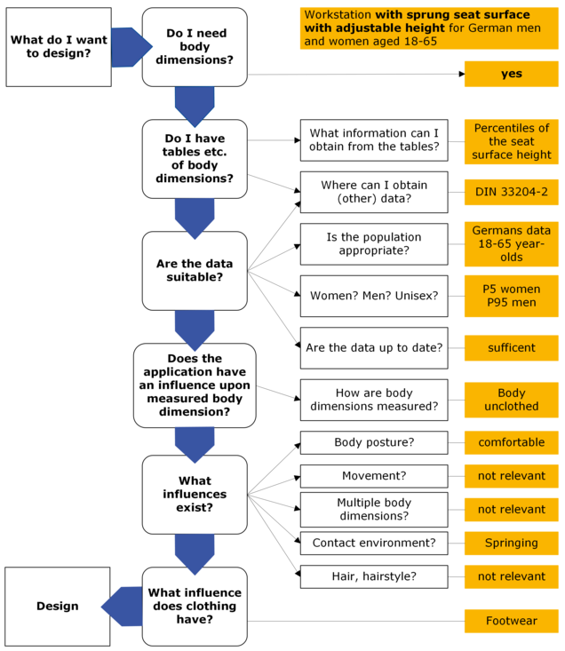
Attention is drawn below to an example subset of the design tasks shown in the table. This particular example concerns determining of the seat surface height to be defined during planning of a workstation with a sprung seat and adjustable seat surface height. If the generic flow chart is used, the steps required are as shown in the image below.

Practical procedure

In the next step, shown in the image below, the practical procedure for the selection and use of anthropometric data is described in detail and demonstrated schematically with reference to the design of an adjustable seat surface height for German women and men aged 18 to 65.

These embodiments of the procedure can be extrapolated to further design and standardization tasks in consideration of the particular aspects of individual body dimensions and risks associated with their application.